Unfolding Futures

Unfolding Futures

Home
Notes
Archive
About
The Global Water Crisis: A Promise of Dust
The riverbed was a scar, a pale, crooked line of baked earth and bleached stones where water once ran.
6 hrs ago • 
Gene Bellinger
The Global Water Crisis: A Deeper Dive
Comprehensive Analysis of the Global Water Crisis Model
6 hrs ago • 
Gene Bellinger
Trickle Down Economics: The Rustle of Dead Leaves
The first thing Elias noticed was the silence.
8 hrs ago • 
Gene Bellinger
Trickle Down Economics: A Deeper Dive
Comprehensive Analysis of the Trickle Down Economics Model
8 hrs ago • 
Gene Bellinger
Trump's Patterns: The Thanksgiving Table
The most appropriate of the seven basic plots to explore these future implications is Tragedy. This plot structure traces the inevitable downfall of a…
Oct 10 • 
Gene Bellinger
Trump's Patterns: A Deeper Dive
Comprehensive Analysis of the Trump Patterns Model
Oct 10 • 
Gene Bellinger
2
Adverse AI Outcomes: The Echo of Cassandra
Dr.
Oct 10 • 
Gene Bellinger
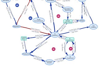
Adverse AI Outcomes: A Deeper Dive
Adverse AI Outcomes - Model Analysis
Oct 10 • 
Gene Bellinger
Cyber Espionage: The Ghost in the Machine
The year is 2038.
Oct 9 • 
Gene Bellinger
Cyber Espionage: A Deeper Dive
Comprehensive Analysis of the Cyber Espionage Causal Loop Diagram
Oct 9 • 
Gene Bellinger
Inequality: The Great Unraveling
(2025) Elena traced the cracks in the ceiling of her childhood bedroom, a roadmap of deferred maintenance.
Oct 8 • 
Gene Bellinger
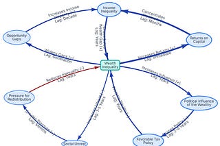
Inequality: A Deeper Dive
Comprehensive Analysis of the Inequality Causal Loop Diagram
Oct 8 • 
Gene Bellinger
© 2025 Gene Bellinger
Privacy ∙ Terms ∙ Collection notice
Start writingGet the app
Substack is the home for great culture