Unfolding Futures

Unfolding Futures

Trump's Patterns: A Deeper Dive

Gene Bellinger's avatar
Gene Bellinger
Oct 10, 2025
∙ Paid
2
Share

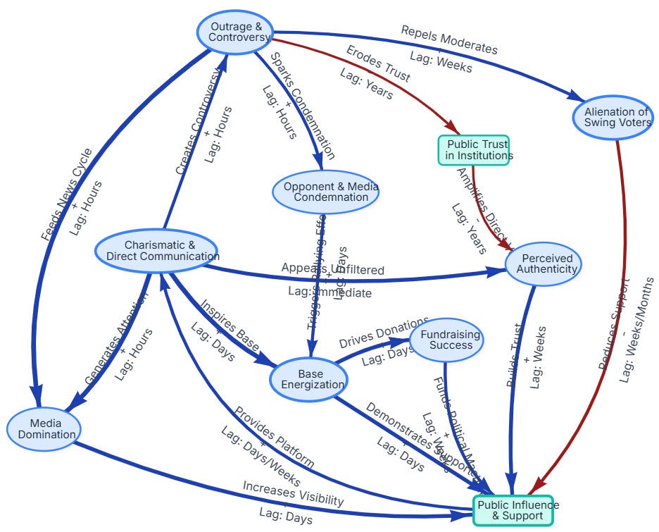
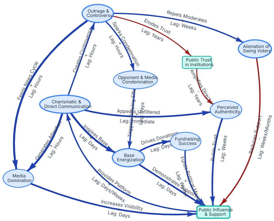
Comprehensive Analysis of the Trump Patterns Model

Model Explanation

This Causal Loop Diagram (CLD) illustrates the systemic structure behind Donald Trump’s political influence and talent patterns. It models the dynamic interplay of feedback loops that drive his public support. The central engine of the system is a set of powerful reinforcing loops where …

Keep reading with a 7-day free trial

Subscribe to Unfolding Futures to keep reading this post and get 7 days of free access to the full post archives.

Already a paid subscriber? Sign in
© 2025 Gene Bellinger
Privacy ∙ Terms ∙ Collection notice
Start your SubstackGet the app
Substack is the home for great culture