The AI Bubble: A Deeper Dive
Model Analysis: The AI Bubble (Overshoot & Collapse)
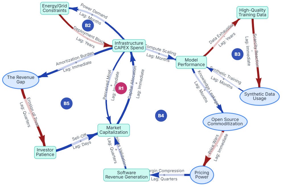
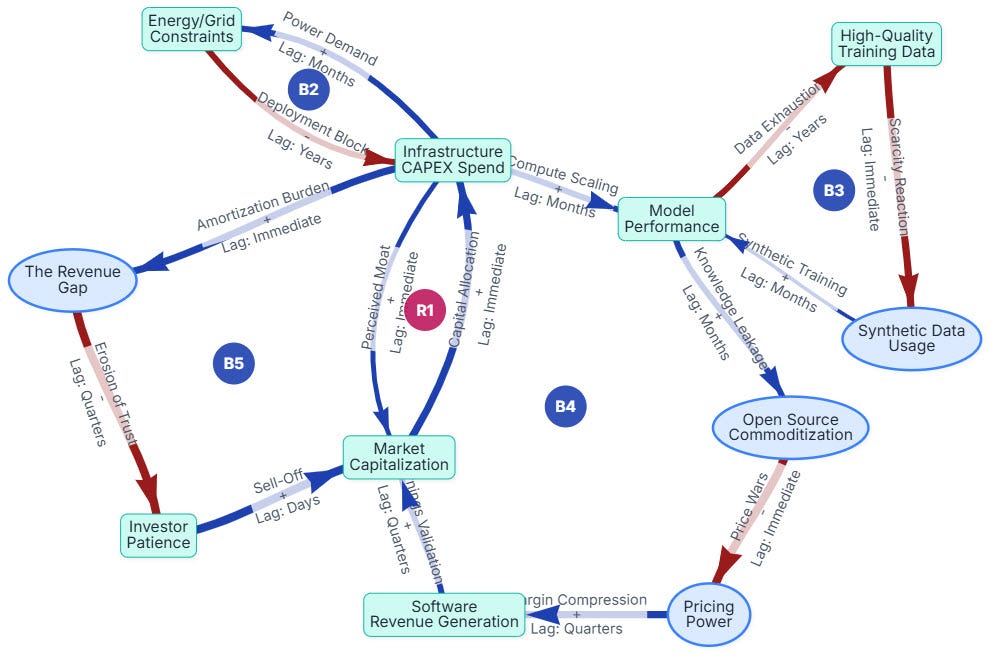
1. Model Explanation
This model depicts a classic “Overshoot and Collapse” scenario driven by a significant delay between Investment (Action) and Validation (Feedback).
The Engine (R1 - The Capex Spiral): The system is currently dominated by a positive feedback loop where high Market Capitalization justi…
Keep reading with a 7-day free trial
Subscribe to The Aha! Paradox to keep reading this post and get 7 days of free access to the full post archives.


