Moloch: A Deeper Dive
Analysis of the Moloch Causal Loop Diagram
This document provides a detailed explanation of the Causal Loop Diagram (CLD) for "Moloch," a term used to describe systems that trap participants in a self-perpetuating cycle of destructive competition, leading to outcomes that no individual participant desires.
Source: Moloch
1. Model Explanation and Future Implications
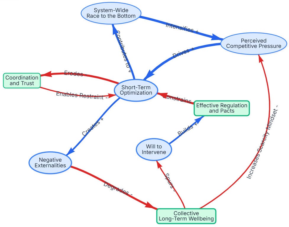
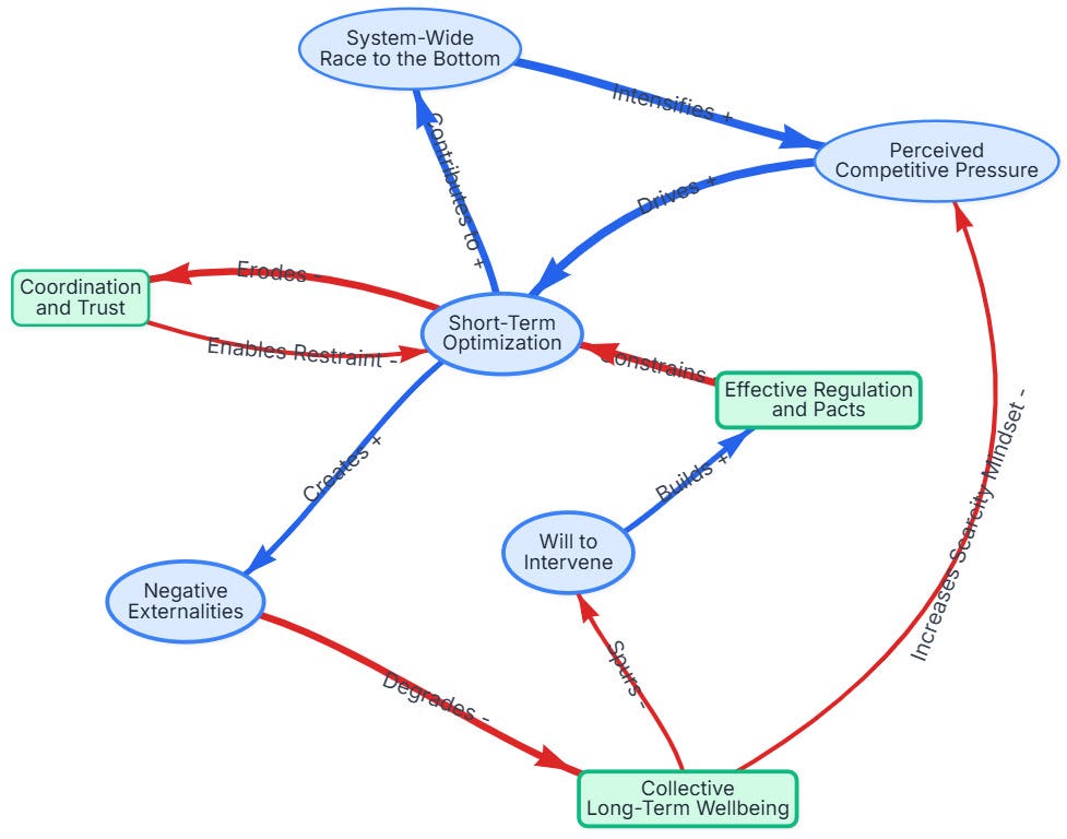
The model illustrates how systems fall into a "race to the bottom." At its core are three powerful reinforcing (R) feedback loops, which create a vicious cycle.
The Engine of the System: The central dynamic is R2: The Race to the Bottom. It begins with (1) Perceived Competitive Pressure, the belief that one must outperform others in a zero-sum game. This pressure directly drives (2) Short-Term Optimization, where actors focus on immediate, measurable gains (e.g., cutting costs, maximizing clicks) at the expense of everything else. This behavior, when adopted by multiple actors, leads to a (6) System-Wide Race to the Bottom, characterized by declining quality, ethics, or sustainability. This degradation of the overall environment in turn intensifies the initial competitive pressure, completing a powerful, self-accelerating downward spiral.
Eroding the Foundations of Cooperation: Simultaneously, the R1: The Trust Collapse loop shows how this behavior undermines the very fabric of cooperation. Each act of (2) Short-Term Optimization is a defection from a cooperative strategy, which erodes (4) Coordination & Trust. As trust diminishes, it becomes more difficult and individually irrational to act for the collective good, which reinforces the impulse for short-term optimization. A system with low trust cannot support the restraint necessary to avoid the race to the bottom.
Depleting Shared Resources: Finally, the R3: The Wellbeing Spiral demonstrates how the system consumes its own foundation. (2) Short-Term Optimization inevitably creates (5) Negative Externalities—costs like pollution, social distrust, or burnout that are borne by the collective. These externalities directly degrade (3) Collective Long-Term Wellbeing. The depletion of this shared resource creates a scarcity mindset, which feeds back to increase (1) Perceived Competitive Pressure, closing another vicious cycle.
Future Implications: If left unchecked, the future of a system governed by these dynamics is bleak. The reinforcing nature of the loops implies an accelerating decline. Trust will continue to erode, replaced by costly verification and enforcement mechanisms. Shared resources (environmental, social, cultural) will be depleted, leading to increased fragility and conflict. The "game" will become ever more intense, demanding greater sacrifices for smaller returns, ultimately leading to a systemic burnout or collapse—a state that is suboptimal for all participants, yet was the logical outcome of their individual, rational choices.
2. Primary Insights of the Model
Moloch is an Emergent Property, Not a Villain: The model's primary insight is that the undesirable outcome is not the result of a single malevolent actor. Rather, it is an emergent property of the system's structure. The "enemy" is the set of relationships and feedback loops that incentivize rational individuals to produce a collectively irrational outcome.
The System Punishes Unilateral Virtue: An individual actor attempting to break the cycle alone (e.g., by not engaging in short-term optimization) will likely be outcompeted and eliminated. The system's structure makes virtuous behavior individually costly, even if it would be collectively beneficial. This is the essence of the trap.
The Problem is Self-Fueling: The consequences of the race to the bottom—eroded trust and depleted wellbeing—are not just outcomes; they are also drivers that intensify the initial competitive pressure. The system's "illness" actively worsens itself, making intervention more difficult over time as the reinforcing loops gain momentum.
3. Primary System Archetypes
The dynamics of Moloch are driven by two classic system archetypes:
Tragedy of the Commons: This is the foundational archetype of the model. The "commons" are the shared, slowly regenerating resources of (3) Collective Long-Term Wellbeing and (4) Coordination & Trust. Each actor's (2) Short-Term Optimization provides a direct, individual benefit. However, the cumulative effect of all actors pursuing this strategy leads to the creation of (5) Negative Externalities and erodes trust, depleting or destroying the commons for everyone.
Escalation: The R2: Race to the Bottom loop is a perfect example of the Escalation archetype. Here, multiple actors are trying to get ahead of each other. One actor's competitive action (short-term optimization) is perceived by others, who then feel pressure to escalate their own competitive actions to keep up. Each actor sees their move as a defensive reaction to the other, while the overall system spirals into a state of intense, costly, and ultimately futile competition where everyone is worse off.
4. Leverage Points for Intervention (after Donella Meadows)
Identifying the archetypes helps locate the most effective places to intervene, as described in Donella Meadows' "Leverage Points: Places to Intervene in a System."
#6: Structure of Information Flows (A Low-to-Medium Leverage Point): A key problem is that the damage to the "commons" (
WellbeingandTrust) is often invisible or delayed. Making this damage visible in real-time to all actors—through transparent public dashboards, social cost accounting, or environmental impact reports—can strengthen the balancing feedback that is currently too weak to function.#5: The Rules of the System (A Medium Leverage Point): This is a crucial intervention point. The rules dictate the incentives. Changing the rules through regulations, taxes, penalties, or industry-wide pacts can make short-term optimization less profitable. Examples include carbon taxes (to internalize the cost of
Negative Externalities) or legal frameworks that mandate long-term fiduciary duties beyond quarterly profits.#4: The Power to Self-Organize (A Medium-to-High Leverage Point): The system persists because actors lack the ability to effectively coordinate. Creating or empowering structures that allow for self-organization—such as industry consortia, community trusts, or decentralized autonomous organizations (DAOs)—can give participants the power to change the rules (Leverage Point #5) and enforce collective agreements, thereby rebuilding the stock of
Coordination & Trust.#3: The Goal of the System (A High Leverage Point): The most profound leverage point within the model's structure is to change the overarching goal. The implicit goal is "Maximize Individual, Measurable, Short-Term Gain." Shifting the system's purpose to "Maximize Long-Term, Collective Wellbeing" would fundamentally alter every incentive. This is achieved by changing what is measured, celebrated, and rewarded, elevating metrics of health, trust, and sustainability to be as important as financial profit.
#2: The Mindset or Paradigm (A Very High Leverage Point): The entire system arises from a paradigm of zero-sum competition and reductionist thinking. The deepest intervention is to change this mindset. Cultivating a paradigm based on interconnectedness, shared fate, and an understanding of complex systems can alter how actors perceive the world, reducing the
Perceived Competitive Pressureat its source and making cooperation the default rational choice, not the exception.


