Unfolding Futures

Unfolding Futures

Inequality: A Deeper Dive

Gene Bellinger's avatar
Gene Bellinger
Oct 08, 2025
∙ Paid
Share

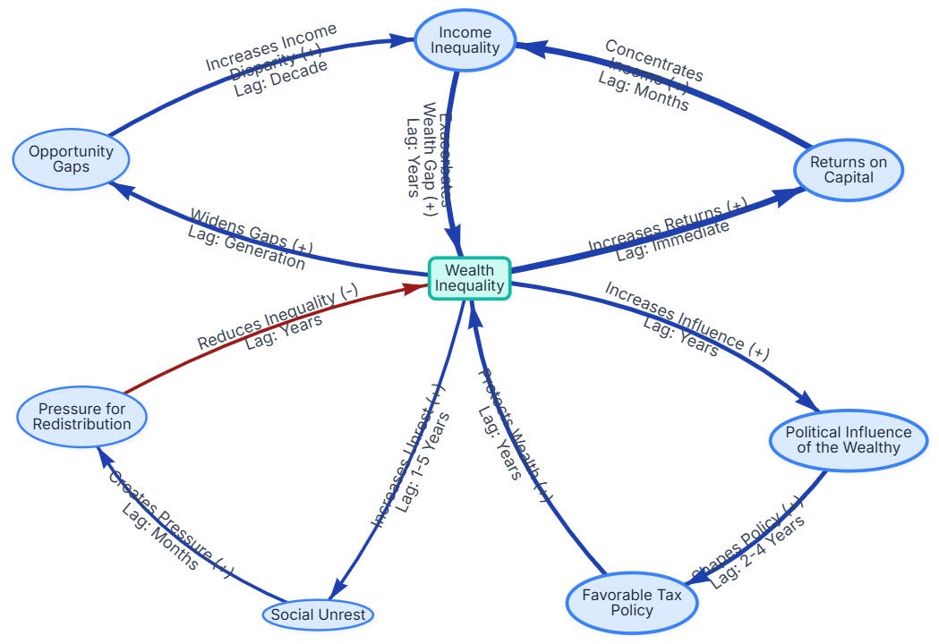
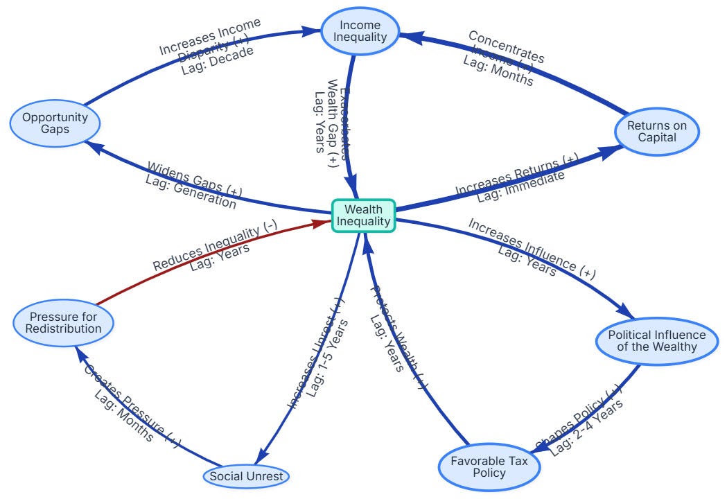
Comprehensive Analysis of the Inequality Causal Loop Diagram

Model Explanation

This Causal Loop Diagram (CLD) models the systemic nature of economic inequality. It posits that inequality is not merely a static condition but a dynamic system with powerful feedback loops that tend to reinforce and perpetuate it over time.

The central stock in the model is We…

Keep reading with a 7-day free trial

Subscribe to Unfolding Futures to keep reading this post and get 7 days of free access to the full post archives.

Already a paid subscriber? Sign in
© 2025 Gene Bellinger
Privacy ∙ Terms ∙ Collection notice
Start writingGet the app
Substack is the home for great culture