Global Collapse: The Red Queen & Dystopia
A Deeper Dive
Global Collapse: The Red Queen & Dystopia
A Systems Analysis
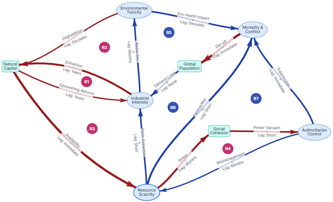
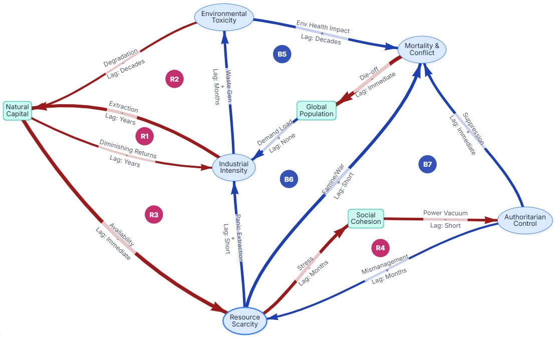
1. Model Explanation
This model maps the trajectory of a civilization operating beyond its planetary boundaries. It describes a “race to the bottom” where the very mechanisms used to sustain society—industrial intensity and authoritarian control—accelerate its demise.
The system is driven by two p…
Keep reading with a 7-day free trial
Subscribe to The Aha! Paradox to keep reading this post and get 7 days of free access to the full post archives.


